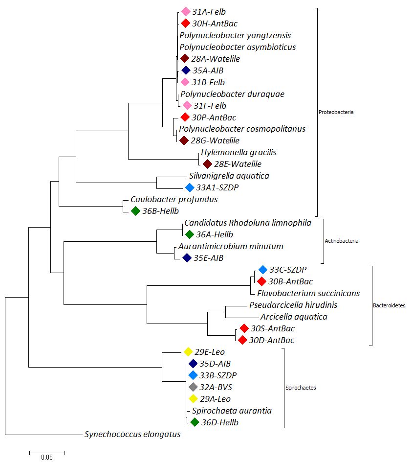
Am 31.1.2018 war Alexandra Pitt am BG Nonntal zu Besuch. Aus den von den Schüler/innen mit ihren Gewässerproben angelegten Kulturen waren erste Sequenzierergebnisse eines Teils des 16S rRNA Gens verfügbar. Nun konnte jeder ’seine‘ Sequenzen analysieren. Mit dem Programm ‚Chromas‘ wurden zunächst die Chromatogramme der Sequenzen angeschaut und dabei die Qualität überprüft. Nicht eindeutige Abschnitte am Beginn und Ende wurden entfernt. Diese bearbeiteten Sequenzen wurden nun in eine Datenbank eingegeben. Dabei erhält man eine Liste schon beschriebener Arten, die mit dem zu testenden Stamm verwandt sind. Anhand des Prozentwertes der Übereinstimmung der Sequenzen konnten die Schüler/innen nun sehen, ob ihr Isolat einer beschriebenen Art zugeordnet werden kann oder ob es sich um eine neue, unbeschriebene Art handelt. Als Kandidaten für neue Arten stellten sich das Isolat 33A1-SZDP (Probe von Tamina aus dem Salzachzufluß durch Puch) und 30S-AntBac und 30D-Antbac (Probe von Florian aus dem Antheringer Bach) heraus.
Ein Stammbaum der Sequenzen von den Isolaten der Schüler/innen (farbige Rauten) und beschriebenen Arten:
